首页
大学
资讯
问答
文库
分数线
位次查询
专业
登录
|
注册
我要发布
提出问题
发布文章
发布文档
首页
>
招生章程
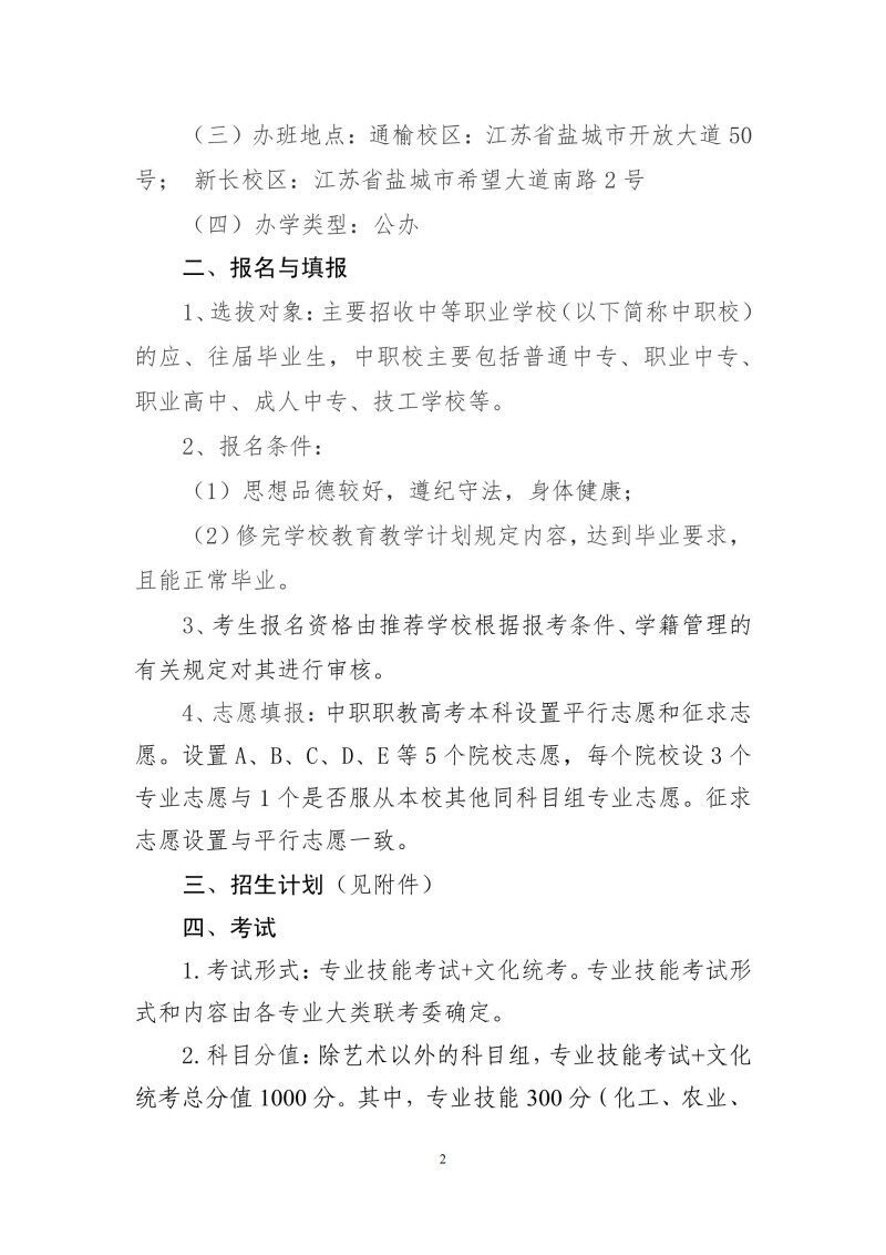
盐城师范学院2024年中职职教高考招生章程
2024-09-06 01:20:29
|
发布者:
招生讯息
|
分类:招生章程
|
159阅读
|
举报
盐城师范学院
+ 关注
点评
暂无点评 :)
发布点评
输入分数,查询能上的大学
选择省份
选择科目
立即查看
请选择省份
北京
浙江
上海
天津
重庆
广东
福建
江苏
安徽
广西
海南
贵州
河南
河北
黑龙江
湖北
湖南
吉林
江西
辽宁
内蒙古
宁夏
青海
山东
山西
陕西
云南
四川
甘肃
新疆
西藏
相关文章
西湖大学2025年博士研究生招生简章!
上海公安学院2025年秋季招生章程
重磅发布!北京林业大学2025年硕士研究生招生简章
预报名开启 | 南方科技大学2025级硕士研究生招生简章
权威发布 | 扬州大学2025年硕士研究生招生简章!
武汉工程科技学院2025年招生章程
哈尔滨工业大学2024年强基计划招生简章
权威发布 | 2025年暨南大学硕士研究生招生简章
华师招生章程正式发布!10574等你!
南京农业大学2025年硕士研究生招生章程
相关问题